会员登陆:
密码:
首 页
关于天地
最新动态
工程展示
材料销售
人才招聘
联系我们
留言板
模块导航
MENU
·
公司新闻
·
行业新闻
工程展示
PROJECT SHOW
·
古建筑工程
·
绿化养护
·
市政工程
·
河道绿化
·
房产景观
·
道路绿化
·
公园绿化
联系我们
CONTACT
地 址:天城路神州白云大厦2幢9楼
电 话:0571-85093847
邮 箱:tdhjjs@qq.com
邮 编:310004
·
返回首页
-
最新动态
- 公司新闻
公司新闻
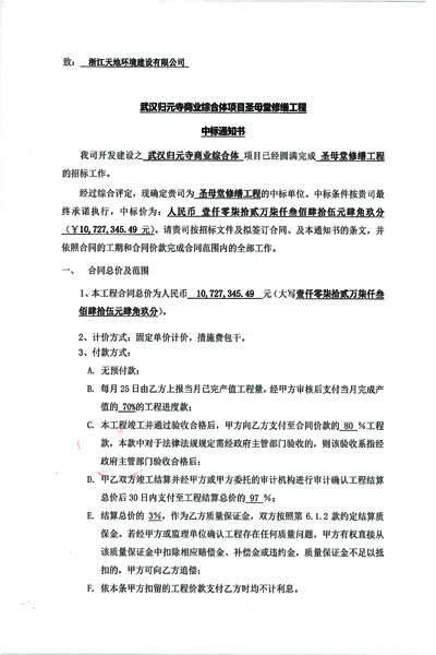
喜报:公司在武汉中标一项目
2021年07月22日,公司中标由
武汉弘盛永泰置业有限公司招标的
武汉归元寺商业综合体项目圣母堂修缮工程,合同在价为
10727345.49元。
返回首页
|
加入收藏
|
联系我们
友情链接
中国园林网
杭州绿化网
建设部
浙江省建设信息港
青青花木网
版权所有·华纳公司 客服开户热线 电话 微信同步 《18587328886》《业务办理》
网页设计
:
美高科技™
浙ICP备16045393号